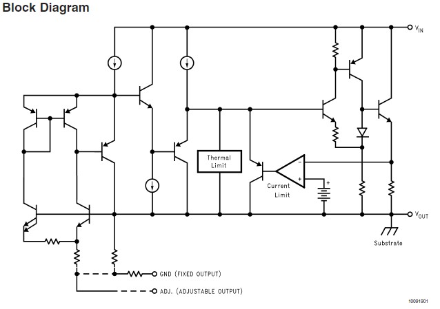
Product Summary
The LM1117DTX-ADJ is a low dropout voltage regulator with a dropout of 1.2V at 800mA of load current. It has the same pin-out as National Semiconductor’s industry standard LM317. The LM1117DTX-ADJ is available in an adjustable version, which can set the output voltage from 1.25V to 13.8V with only two external resistors. In addition, it is also available in five fixed voltages, 1.8V, 2.5V, 2.85V, 3.3V, and 5V. The LM1117DTX-ADJ offers current limiting and thermal shutdown. Its circuit includes a zener trimmed bandgap reference to assure output voltage accuracy to within ±1%.
Parametrics
Absolute maximum ratings: (1)Maximum Input Voltage (VIN to GND): 20V; (2)Power Dissipation: Internally Limited; (3)Junction Temperature (TJ): 150℃; (4)Storage Temperature Range: -65℃ to 150℃; (5)Lead Temperature: TO-220 (T) Package: 260℃, 10 sec; SOT-223 (IMP) Package: 260℃, 4 sec; ESD Tolerance: 2000V.
Features
Features: (1)Available i1.8V, 2.5V, 2.85V, 3.3V, 5V, and Adjustable Versions; (2)Space Saving SOT-223 and LLP Packages; (3)Current Limiting and Thermal Protection; (4)Output Current 800mA; (5)Line Regulatio0.2% (Max); (6)Load Regulatio0.4% (Max); (7)Temperature Range: 0℃ to 125℃.
Diagrams

| Image | Part No | Mfg | Description | ![]() |
Pricing (USD) |
Quantity | ||||||||||||
|---|---|---|---|---|---|---|---|---|---|---|---|---|---|---|---|---|---|---|
![]() |
![]() LM1117DTX-ADJ |
![]() National Semiconductor (TI) |
![]() Low Dropout (LDO) Regulators |
![]() Data Sheet |
![]()
|
|
||||||||||||
![]() |
![]() LM1117DTX-ADJ/NOPB |
![]() National Semiconductor (TI) |
![]() Low Dropout (LDO) Regulators 800MA LDO LINEAR REG |
![]() Data Sheet |
![]()
|
|
||||||||||||
(China (Mainland))







